投诉邮箱 |安卓游戏 | 安卓软件 | 精品合集 | 专题

专题首页 资源下载 攻略资讯 网站首页
当前位置: 首页 > 最新软件 > 解谜游戏 > 我本千金 2.8.6

我本千金2.8.6

我本千金
点赞 (663)
  • 版本:2.8.6
  • 平台:安卓
  • 类型:解谜游戏
  • 发布:2025-01-26 14:43:02
  • 语言:中文
  • 上线时间:2025/01/26
标签:换装恋爱角色扮演

我本千金是一款主题极为独特的角色扮演游戏。在游戏中,你将扮演一名默默无闻的小演员,意外进入自己参演的故事里,变成了真正的名门闺秀。凭借对剧本的理解,你需要扭转自己的命运,逐渐攀登到人生的顶峰。游戏不仅拥有非常吸引人的剧情,还融入了换装和恋爱元素。相同的剧情中存在多种选择,你的每一个决定都会使故事走向不同的路径,从而产生不同的结局。

我本千金官方正版角色介绍

一、男主介绍

南致远

从前从前,有一只病娇腹黑邪魅神秘的猫!咳咳,言归正传~南致远原本是西方魔法剧本的男四,因被神秘人诅咒变成了黑猫。他即将去世的时候传送到了这个没有魔法的世界。

笠川

作为浮光集团董事长唯一的儿子,笠川现任浮光影视公司CEO。自小母亲生病,立志成为一名医生。后经母亲病逝的打击,加之番茄在娱乐圈强势入驻挤压了浮光的发展空间,笠川弃医从商,开始接手父亲的浮光影业,并初露头角。

郑开太

作为名人集团(服装设计)总裁的小儿子,郑开太家境优渥,并且备受家族的宠爱。这个爱撒娇的公子哥兼中二病患者从小就三分钟热度,也不喜欢商业管理,但因为父亲的期望,他只能按部就班地走着父亲为他铺好的路。

王亦瑾

王亦瑾是番茄集团的设计总监。他温柔善良,待人亲和,通常不会将喜欢说出来,作为典型的暖男性格,他也会经常吃醋、受伤,但更喜欢默默地对花小蛮好。无论是作为朋友还是伴侣,他永远是相处最舒服的那个人。

二、女主介绍

花小蛮:

番茄娱乐是S市的顶流造星集团,而花小蛮正是番茄娱乐倍受宠爱的三小姐,她双眸灵动,生来就长了一双桃花眼。樱桃般小巧的嘴唇,乌黑靓丽的长发垂在腰间,宛若一条黑色的瀑布。

白皙的肌肤在阳光的照耀下仿佛吹弹可破。纤瘦的如同一只小鸟,甜美可爱。作为名副其实的豪门千金,多么权势滔天的人也要卖她花小蛮三分薄面。

我本千金攻略

伙伴和蓝颜的正确培养是最最最重要的一环,决定着大部分活动的体验,说白了,这个游戏就是玩伙伴的;有很多玩家是凭喜好去培养(谁帅养谁),这是错误的!本文是从最佳性价比上去作指引。

一、培养思路

当前版本一定是资源集中主养1个实力主伙伴,再视情况养1-2个实力副伙伴;

而4个蓝颜赏识不同的伙伴,有百分比属性加成,王亦瑾覆盖绝大部分当前版本主流实力伙伴,所以选择王亦瑾主养(亲密+才智);

(养伙伴和蓝颜,都切忌雨露均沾!!)

二、伙伴选择

我们选择伙伴,最终目的是先选出适合我们自己氪金能力的主伙伴,主随从只能有一个;

当然可能因为伙伴获取时间问题,前期的主伙伴,是未来的副伙伴,这是正常的,但我们要从开始就知道,我们未来的终级主伙伴是谁,以免走弯路。

选择原则:

所以,其实前30天贵族等级,就能基本定下来未来的路了;

要尽快确定,真的,走了弯路属实让人吐血!

佛系之路(前30天V0-V6)

终极主伙伴:达达;

前期主伙伴:辰星;

无论零氪还是小氪,都是能存出来达达的!只是快慢问题,没有达达前,适当养辰星即可。

前30天

全力培养辰星来过剧情与影响力榜单

有扑克牌奖励的活动都上一上(早日换出达达)

30天后

存够扑克牌换达达后全力培养,慢慢凑龙南的材料(梦想还是要有的~)

大佬之路(前30天V7-V9)

终极主伙伴:河神(V15获得,数值碾压)

退而求其次:龙南/陆绎,先拿到谁养谁;

很多人一辈子就是龙南或陆绎了,看大家对自己经济实力的预估,如果没有决定要搞河神,可以逮着龙南/陆绎其中一个,往死里养,养到上限就养另外一个。

前30天

辰星过渡剧情和影响力榜单,拉到1000w+留资源;

每日累充能领很多扑克牌(2k就能领10张)

30~120天

龙南/陆绎,谁先获得,先培养谁到60E+

龙南培养快、陆绎上限高

养龙南,大翅膀时装很重要;养陆绎,锦衣活动多屯时装

120天后

没有时装但基础数值碾压

上V15前记得存资源给河神,到手就开始培养

三、培养方法

开服前15天规划

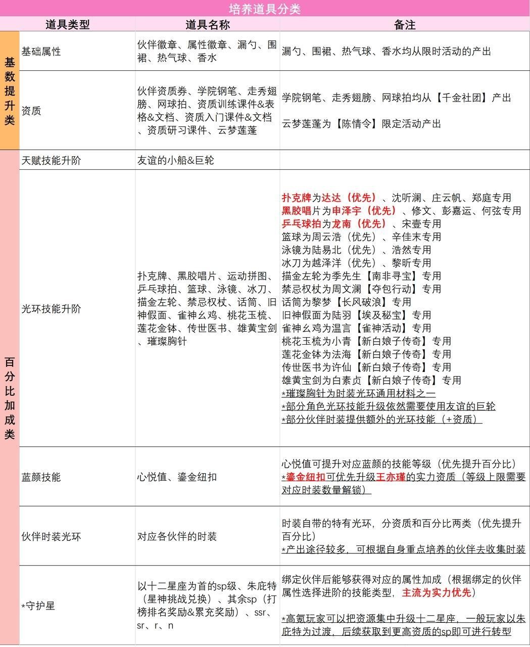
伙伴培养,其实就是主打一个提升伙伴的影响力,主要有以下几种方式:

所以,培养伙伴的基础原则是:

培养道具的获取和使用:

*天赋技能默认为1级,即1星为2级,2星为3级,以此类推

四、升阶优先级(考虑后面出升阶解析专题)

升阶(消耗巨轮)=伙伴属性百分比增加+技能效果升级

通过资质等基础培养,伙伴基础的影响力上来后,升阶带来的效果巨大,是重要的一环。

升阶优先原则

其余伙伴根据日常与活动偏好选择

(伙伴技能一览表)

反例分享

我最开始因为觉得南小猫很中XP,但后面看见大佬的龙南,王亦瑾赏识加50%的属性就后悔了;

中后期太多活动看最强几个伙伴的属性了,

看见同样伙伴50E总属性的A和B,(A花费比B少)

A长风一个炸弹20E,B一个炸弹4E;

A超跑20E伙伴进攻,10E伙伴防守,B4E伙伴进攻,3E伙伴防守,活动体验差距巨大;

题外话

游戏是给大家提供精神满足的,希望大家不要太上头;

平民大佬月卡终身卡都是必买早买的,省下来的时间是每天都有明显感受的

性价比最高的氪金方式就是有计划、慢慢地去养成伙伴,遇到喜欢的活动,短期想咔咔提升是十分痛苦的挤牙膏;

比如伙伴榜和影响力没好好提升伙伴,团体榜打不过想补一波属性,连相关礼包都买不到。

游戏特色

【美妆大师 打造时尚妆容】

沉浸式化妆是什么体验?挤掉脸上的痘痘、进行清洁护肤以后,就可以随心定制心仪的妆容及造型啦! 秀出靓丽的自我,你将成为万众瞩目的焦点!

【百变穿搭 盛装出席千金宴会】

在这里,你可以收集、搭配海量服饰,随意挑选高定礼服。更有限定服饰套装、超萌小伙伴加持,穿搭PK秀出时尚大片!

【甜蜜过招 蓝颜互动撒糖】

现实场景社交体验拉满,短信、电话功能齐全,让你随时随地与心仪的蓝颜甜蜜约会。遇见渣男也不慌,手撕渣男不在话下!

【团宠体验 高能伙伴助阵】

伴随锦鲤附体般的好运,还可以邂逅性格与才能各异的伙伴。结交并提升伙伴资质,将获得他们的鼎力相助成为当之无愧的团宠。

【豪华家居 装扮梦幻房间】

闲暇时,你还可以回到豪宅别墅摸猫喂宠、装修房间,与姐妹们互相往来。选择古香古色的丝竹乐府、桃坞春醉主题家装,或宫廷罗曼曲等欧式风格,来装点你的理想家园!

游戏亮点

丰富多彩的元素很好的交融到一起,具有鲜明的风格,印象深刻。

好似韩剧之中出现的那些故事一样,男女之间总是比较曲折的,让人向往。

细节方面刻画的还是挺到位的,将恋爱之中很多的有趣的故事都描绘出来。

人物的细腻刻画,好似漫画之中走出来的那样,让人忍不住多看几眼。

感情这种事情总是比较曲折的,而且两个人需要很多的信任才可以。

游戏优势

细节描写到位,引人入胜的剧情让人身临其境,随着剧情的发展,你将面临诸多选择。

丰富的模拟游戏,你需要不断地赚钱,努力成为世界上最富有的玩家。

精美画质,分分钟带你进入一个充满高大、童话般美丽的世界。

有趣的游戏过程,全新的玩法,享受刺激的游戏体验,开启新的冒险。

专属秘书可选择打造专属形象,为大家带来乐趣。

在玩我本千金游戏的过程中,你可以解锁不同的服装,自由创造角色,展现你的独特风格。

游戏评测

该游戏采用经典的都市主题,有着丰富吸引人的剧情和精美的人物立绘,大量高品质剧情画面,每一章都体现了独特的艺术风格。

更新日志

v2.8.6版本

【新增内容】

新增伙伴时装:小兰花-卓越-【晴夜新雪】、涂山璟-卓越-【青山远思】、达达-卓越-【旖梦悸动】;

新增蓝颜时装:南致远-炫彩特典-【醉夜贪欢】;

新增聊天气泡:【夜色深沉】;

新增藏品:SP【若木花簪】、SP【青丘玉狐】、SP【赤水古剑】、SP【孤月海贝】;

【优化调整-长相思】

新增长相思男主藏品:获得藏品后可以提升长相思组合技能等级和等级上限。成就奖励中新增藏品自选奖励。长相思礼包中增加藏品自选礼盒。

自动挂机、加速及倍速启动等级的调整。

猜你喜欢

角色扮演类合集
奥特曼宇宙英雄系列游戏

奥特曼宇宙英雄系列游戏

更多>

奥特曼宇宙英雄是一款非常火爆的奥特曼题材动作格斗游戏,游戏中有着许多经典的奥特曼角色,玩家可以自由选择,体验各种有趣的玩法模式,享受游戏的乐趣,小编为大家整理了奥特曼宇宙英雄系列游戏的合集,感兴趣的玩家快来下载体验吧!

本类排行更多>>

游戏合集更多>>

魔镜物语手游专区 lol手游下载专区 犯罪大师游戏下载专区 部落冲突下载专区